中国男篮1分惜败澳大利亚 获得男篮亚洲杯亚军
中国男篮一分惜败澳大利亚的夜晚 不是终点而是新的起点
那一夜的终场哨响,中国男篮在男篮亚洲杯决赛中以1分之差惜败澳大利亚,只能站上亚军领奖台。很多球迷心中五味杂陈:遗憾 懊恼 不甘 甚至夹杂着对未来的担忧。然而 如果把情绪按下暂停键 冷静回看这场比赛和整个征程 会发现这一次的“一分之差”并不仅仅是一纸比分 它更像是一面镜子 折射出中国男篮目前的真实位置和潜在的成长轨迹 也让“中国男篮1分惜败澳大利亚 获得男篮亚洲杯亚军”这一句话拥有了更丰富的含义
从绝望阴影到决赛赛场的精神反弹
在近几年接连无缘奥运会 问题频发 争议不断的背景下 中国男篮承受着远超以往的质疑。从世界杯到亚预赛 再到各类热身赛 一旦表现不佳 “失去拼劲”“失去血性”这样的声音就会迅速放大。因此 当这支队伍再一次走进男篮亚洲杯赛场时 很多人并没有奢望他们能冲击冠军 更现实的期待只是——能否打出应有的精神面貌 证明自己还配得上“中国男篮”这四个字。在这样的心理基调下 最终以1分惜败澳大利亚 拿到男篮亚洲杯亚军 其实已经说明了一个关键事实 这支球队并没有倒下 反而在压力和质疑中完成了精神层面的重启
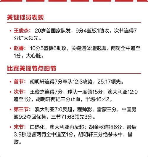
回顾决赛过程 澳大利亚整体实力依旧在亚洲范围内鹤立鸡群 他们的身体对抗速度 强度 以及对细节的控制都极具代表性。面对这样的对手 中国男篮并没有选择退缩或是保守应对 从开局就给出足够强硬的对抗 防守端多次成功逼迫澳大利亚进攻停滞 进而利用转换进攻找到节奏。尽管比赛中仍然出现了一些经验层面的短板 比如关键回合的犯规控制 节奏把握过于急躁 以及一些并不必要的失误 但整体来看 球队展现出的冲击力和意志强度 与此前在国际赛场上给人“松散”“缺乏信心”的印象相比 已经有了明显差异 这本身就是一种值得肯定的进步
一分惜败背后显露的差距与希望
从结果上看 输1分和输10分 输20分在技术统计上只是数字不同 但在心理层面影响截然不同。0到1分的差距 是所有竞技体育里最令人揪心也最容易被放大的落差 它让人不断反刍那些“如果”:如果罚球再稳一点 如果终结果断一些 如果某个防守轮转不再迟疑 结局也许就此改写。然而 正是这种近乎“触碰到冠军却又失之交臂”的体验 才能最真切地暴露出中国男篮目前距离亚洲最高水平究竟差在哪里
从技战术层面来看 中国男篮在对抗强度足够高时 依旧存在进攻端稳定性不足的问题。一旦外线手感起伏 内线在高压状态下进攻空间被压缩 队伍就容易陷入依赖个人能力“单打解题”的模式 这在决赛的几个关键回合中表现尤为明显。但值得注意的是 相比过去那种在强度升级后整体崩盘的情况 如今的中国男篮已经具备了通过防守和篮板重新把自己“拉回比赛”的能力 这说明防守体系的构建正朝着正确方向推进
在精神层面 这次男篮亚洲杯亚军的含金量 也许并不来自奖牌本身 而在于队伍在高压对抗下仍能坚持执行原则 不轻易崩盘。过去很多人批评中国男篮“打到最后掉链子” “一紧张就不会打球” 但这场对阵澳大利亚的决赛里 一分惜败更像是实力对比下的必然结果 而非心态崩裂导致的崩盘失守。差距是存在的 但并非不可跨越的鸿沟 这对球队的自信心是一种更深层的修复
案例回顾 以一场比赛凝视整支球队的成长轨迹
如果把中国男篮这场一分惜败当作案例 不妨从三个关键维度去拆解 队伍到底收获了什么 又暴露了什么。首先是对抗适应度 从小组赛到淘汰赛 中国男篮在面对不同风格的对手时 已经不再只是“用同一套打法应对所有人” 而是学会根据对手特点调整防守策略 比如面对外线投射突出的球队时 更注重三分线外的延误和协防复位 这在对阵澳大利亚时得到了延续。尽管澳大利亚仍然打出了几次高质量的外线配合 但中国队在整体轮转上的速度和决心 与此前大赛表现形成鲜明对比 这些细节的变化说明教练组和球员在认知层面已经开始向现代篮球靠拢

第二是关键时刻处理球的选择。以往在生死回合 中国男篮常常陷入“球给核心 看他来解决”的惯性逻辑 结果是核心被重点照顾 其他人又缺乏参与感 整体变得可预测 也被对手轻易拆解。而在这届亚洲杯 中国队在最后几分钟的多次战术选择中 显然尝试让更多人参与到终结环节 通过高位掩护 弱侧空切等方式寻找机会。虽然最终在极限压力下仍有处理失误 但模式上的变化本身就代表着队伍在学习如何打“团队篮球” 而不只是靠个别球员的闪光去拼结果
第三是年轻球员的心态。经历了过去几年持续的外界“放大镜审视” 很多年轻球员刚一登场就被贴上“未来支柱”或“难堪重任”的标签 这对他们的成长并非好事。而在本届亚洲杯的征程中 一些年轻面孔在高压环境中展现了足够的执行力和勇气 有人敢于在比分胶着时出手远投 有人愿意对抗澳大利亚的内线硬扛篮板 这些画面 为“中国男篮1分惜败澳大利亚 获得男篮亚洲杯亚军”增添了另一层意义 那就是新老交替并非口号 而是在实战中被一点一点推着前进
从亚军到重塑自我 中国男篮需要的三种力量

要真正读懂这一分惜败 最重要的是从结果中抽离出一种更长线的视角。中国男篮要想从男篮亚洲杯亚军继续向上 挑战澳大利亚这样的顶尖对手 需要的不仅是技术上的升级 更是一种系统性的重塑。从团队角度来说 首先是理念上的革新 要习惯在高强度中生存 把对抗当作日常而非偶然 这意味着联赛训练体系 国家队集训内容 乃至年轻球员的培养路径 都要主动面向更高水平的对抗去设计 而不是满足于在亚洲层面“压一压弱队”
其次是细节执行力的极致化。那一分差距背后 是或许某一记罚球失手 某一回合的防守漏人 某一次篮板的卡位不够坚决 在亚洲杯这种级别的比赛里 这些细小的瑕疵还不至于决定整个职业生涯 但在通往奥运会 世界杯的道路上 任何一次松懈都可能被放大成无缘大赛的隐形原因。因此 如何把“一分惜败”的遗憾转化为对细节的偏执追求 将直接决定这支球队未来几年的成色
再次是外部环境和舆论氛围的调整。对中国男篮而言 社会关注度高是一种天然压力 也是一种资源。当批评变成谩骂 当质疑滑向否定一切 球队很难在持续的负面情绪包围中完成冷静自省。然而 在这次男篮亚洲杯的征程中 大部分球迷在失望之余也看到了希望 他们能意识到 这支队伍并非缺乏斗志 而是在系统层面仍有不少短板需要时间去补齐。这种相对理性的声音本身 就是帮助球队走出低谷的外部力量之一 因为它让“一分之差”不再只是简单粗暴的输赢评价 而是被视作未来改变的起点
一分之差是一道警醒 也是一束光
当“中国男篮1分惜败澳大利亚 获得男篮亚洲杯亚军”这个标题不断被转发和讨论时 对有些人而言 它就是一个新的遗憾故事 是又一次“差点就行了”的例行叙事。但如果从更长的历史维度去看 中国男篮的发展从来不是一条平滑上升曲线 而是在反复的起伏波动中寻找新的平衡点。从雅典的辉煌到后来数次无缘奥运 从曾经“亚洲霸主”的自信到如今“小心翼翼守住亚洲前列”的现实 这些年所有的跌落 都在不断考验着这支队伍的心理承受力和自我修复能力
这一次的男篮亚洲杯亚军 显然不能用“成功”二字一笔带过 但也远远不是彻底失败。它提醒所有相关者——管理者 教练组 球员 甚至球迷 中国男篮现在既没有强大到可以忽视任何细节 也没有糟糕到失去未来 那一分的距离 更多像是一道刻在记忆里的刻度 告诉大家距离真正的亚洲顶尖还有多远 告诉每一个身在其中的人 下一次集训 下一场比赛 乃至每一次训练课上 做得更好一点的意义不仅仅是赢一场球 而是在不断缩短那微小却真实存在的差距
或许若干年后 回头再看这一届男篮亚洲杯 人们记住的不只是“1分惜败澳大利亚”这样的字面遗憾 而是从这次起步 中国男篮在体系构建 心理韧性 年轻球员成长等多个层面上真正走上正轨的时间节点。在那样的视角下 今天被放大的不甘 反而会变成一种珍贵的记忆——因为正是从这一次的男篮亚洲杯亚军开始 这支队伍终于学会了如何在失利中寻找自己 在遗憾中酝酿改变 在一分之差之间 看见重新启程的方向








